Watchtower UMTAPO OKUYI-INTHANETHI
Watchtower
UMTAPO OKUYI-INTHANETHI
IsiZulu
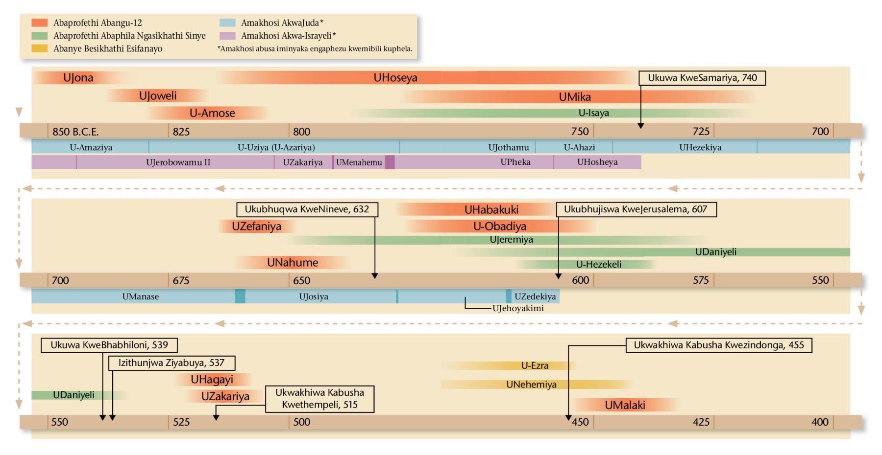
  • IBHAYIBHELI
  • IZINCWADI
  • IMIHLANGANO
  • jd isahl. 2 kk. 14-28
  • Abaprofethi Abanezigijimi Ezingasithinta

Ayikho ividiyo kulokhu okukhethile.

Uxolo, kube nenkinga ekufakeni ividiyo oyifunayo.

  • Abaprofethi Abanezigijimi Ezingasithinta
  • Lukhumbule Njalo Usuku LukaJehova
  • Izihlokwana
  • Indaba Ethi Ayifane
  • ABAPROFETHI ABANGU-12 NGEZIKHATHI ZABO
  • BADONSA KANZIMA EKOPHULENI IZIZWE EZINENKANI
  • SELIYAHLOMA IZULU
  • SIYASHUKUMISA, SIYADUDUZA, SIYAXWAYISA
  • SIBIKEZELA UKUZA KUKAMESIYA
  • Usuku LukaJehova—Isihloko Esisemqoka
    Lukhumbule Njalo Usuku LukaJehova
  • UJehova—UNkulunkulu Obikezela Ikusasa, Aligcwalise
    Lukhumbule Njalo Usuku LukaJehova
  • “Memezelani Lokhu, Phakathi Kwezizwe”
    Lukhumbule Njalo Usuku LukaJehova
  • Amakhosi Amahle Namabi
    IBhayibheli—Uyini Umyalezo Walo?
Bheka Okunye
Lukhumbule Njalo Usuku LukaJehova
jd isahl. 2 kk. 14-28

ISAHLUKO SESIBILI

Abaprofethi Abanezigijimi Ezingasithinta

1. Kungani kufanele uthande ukwazi ngabaprofethi abangu-12 abaloba izincwadi zokugcina zemiBhalo yesiHebheru?

UNGATHANDA ukwazi izithunywa zikaNkulunkulu ezingu-12? Zaphila uJesu engakezi emhlabeni, ngakho awunakuzibona ubuso nobuso. Noma kunjalo, usengazazi, ufunde indlela ezazihlale zilukhumbula ngayo “usuku olukhulu lukaJehova.” Lokhu ozokufunda futhi kubaluleke kakhulu kumKristu ngamunye ozama kufanele ukukhumbula usuku olukhulu lukaJehova.​—Zefaniya 1:14; 2 Petru 3:12.

2, 3. Kungani sikuqonda okwehlela abaprofethi abangu-12?

2 Baningi abantu ababizwa ngabaprofethi emiBhalweni​—izincwadi eziningi ziqanjwe ngamagama abaprofethi. Njengoba kunjalo ngabanye abaprofethi, nalaba abangu-12 esizofunda ngabo ngokukhethekile bayizibonelo zokwethembeka nokuba nesibindi. Abanye babo bethaba lapho bebona izigijimi zabo ziguqula izinhliziyo nezingqondo zabantu, zibabuyisela kuNkulunkulu. Kanti abanye bajabha lapho bebona abantu abangalaleli bephula izindinganiso zikaJehova futhi bephikisa intando yakhe. Abanye balaba abangu-12 batheneka amandla ngenxa yokuzithela ngabandayo nokuzitika kwabantu ababethi bangabakhulekeli bakaJehova emphakathini wabo.

Ishadi ekhasini 20, 21

3 Njengathi, laba baprofethi abangu-12 babephila ezikhathini ezigcwele udlame lwezombusazwe, iziyaluyalu emphakathini, nokwehla kothando lwenkolo. Njengoba babengabantu ‘abanemizwa efana neyethu,’ kumelwe ukuba zazikhona izinto ababezesaba nezaziyinselele. (Jakobe 5:17) Nakuba zazikhona, basibekela isibonelo esihle futhi kufanele sizikhumbule izigijimi zabo ezilotshwe ‘emibhalweni eyisiprofetho’ ngenjongo yokuzuzisa thina “esesifikelwe ukuphela kwezimiso zezinto.”​—Roma 15:4; 16:26; 1 Korinte 10:11.

ABAPROFETHI ABANGU-12 NGEZIKHATHI ZABO

Ibalazwe ekhasini 19

4. Yini oyiphawulile ngokulandelana kwezikhathi abaprofethi abangu-12 abaphila ngazo, futhi yibaphi uJehova abavusa kuqala ukuze baxwayise futhi bakhuthaze abantu bakhe?

4 Ungase ucabange ukuthi indlela ezilandelana ngayo izincwadi zikaHoseya kuze kufike kuMalaki eBhayibhelini lakho ibonisa ukulandelana kwezikhathi abaphila ngazo laba baprofethi. Empeleni akunjalo. Ngokwesibonelo, abaprofethi uJona, uJoweli, u-Amose, uHoseya noMika baphila ekhulwini lesishiyagalolunye nelesishiyagalombili B.C.E.a Phakathi naleyo nkathi, amakhosi amaningi ombuso wakwaJuda eningizimu nowakwa-Israyeli enyakatho ayengathembekile. Nabantu bawalandela, okwabenza bafanelwa ulaka lukaNkulunkulu. Kwakuphakathi nale nkathi lapho abase-Asiriya, kamuva nabaseBhabhiloni, bashabashekela khona ukubusa umhlaba. Ukube nje ama-Israyeli ayazi ukuthi uJehova wayeyosebenzisa yona le mibuso yezwe emibili njengabakhiphi besahlulelo sakhe! Nokho, njengoba wazi, uNkulunkulu wayelokhu emxwayisile u-Israyeli noJuda ngabaprofethi abathembekile.

5. Yiliphi iqembu labaprofethi elamemezela isahlulelo sikaJehova ngenkathi elakwaJuda neJerusalema selizochithwa?

5 Njengoba isikhathi sakhe sokwahlulela uJuda neJerusalema sasisondela, uJehova wavusa elinye iqembu labakhulumeli bakhe ababevutha. Obani ababekuleli qembu? Kwakungabaprofethi uZefaniya, uNahume, uHabakuki no-Obadiya. Bonke baprofetha phakathi nekhulu lesikhombisa B.C.E. Izigigaba ezinkulu kakhulu zangaleyo nkathi kwaba ukubhujiswa kweJerusalema ngabaseBhabhiloni ngo-607 B.C.E. nokuthunjwa kwamaJuda. Nalapha futhi, kwaba njengoba nje uNkulunkulu ayexwayisile eziprofethweni zabanye babo kanye laba bantu ayebathume ukuba bamkhulumele. Babezamile ukuxwayisa abantu ngezinto ezimbi, njengokudakwa nezenzo zobudlova, kodwa abazange bashintshe.​—Habakuki 1:2, 5-7; 2:15-17; Zefaniya 1:12, 13.

6. UJehova wayikhuthaza kanjani insali eyabuya ekuthunjweni?

6 Ngemva kokubuya kwabantu bakaNkulunkulu ekuthunjweni, babedinga abaholi abafanelekayo kanye nenduduzo nesikhuthazo ukuze bagxile ekukhulekeleni kweqiniso. Elinye iqembu labaprofethi—uHagayi, uZakariya noMalaki​—lafeza leyo ndima. Baprofetha ekhulwini lesithupha nelesihlanu B.C.E. Njengoba ufunda okwengeziwe ngalezi zingqalabutho ezingu-12 ezingabavikeli bobukhosi bukaJehova kanye nomsebenzi wazo, uzofunda izifundo ezibalulekile ongazisebenzisa enkonzweni yakho phakathi nalezi zikhathi zethu ezibucayi. Manje ake sifunde ngalaba baprofethi ngokulandelana kwezikhathi abaprofetha ngazo.

BADONSA KANZIMA EKOPHULENI IZIZWE EZINENKANI

Isithombe ekhasini 17

7, 8. Okwenzeka kuJona kungasikhuthaza kanjani ukuba sikwazi ukubhekana nokudikibala?

7 Kwake kwenzeka yini wafikelwa iziwombe zokudikibala, mhlawumbe wezwa sengathi uphelelwa ukholo? Uma kunjalo, okwenzeka kuJona kuzokusiza kakhulu. UJona wayephila ekhulwini lesishiyagalolunye B.C.E. Cishe uyazi ukuthi uNkulunkulu wathuma uJona eNineve, inhloko-dolobha yoMbuso Wase-Asiriya owawudlondlobala. Kwakumelwe amemezele ukulahlwa kwabaseNineve ngoba babebabi. Kodwa kunokuba aqonde esabelweni sakhe​—esasingamakhilomitha angu-900 enyakatho-mpumalanga yeJerusalema​—uJona wazigibelela umkhumbi owawulibangise ethekwini cishe elaliseSpeyini. Waya endaweni ayengathunywanga kuyo eyayiqhele ngamakhilomitha angu-3 500! Ucabanga ukuthi wayebalekelani? Ingabe wayeqhutshwa itwetwe, ukuntenga kokholo kwesikhashana, noma ngisho ukucasulwa ukuthi abaseNineve bangase benze sengathi baphendukile bese kamuva bevukela u-Israyeli esiswini njengotshwala? IBhayibheli alisitsheli ngokuqondile. Kodwa singabona ukuthi kungani kudingeka siqaphe ukuze singavumeli ukucabanga kwethu kuphaphalaze.

8 Uyayazi indlela uJona asabela ngayo lapho uNkulunkulu emkhuza. Ngenkathi uJona ‘esenhlanzini enkulu’ eyayimgwinyile, wavuma: “Insindiso ingekaJehova.” (Jona 1:17; 2:1, 2, 9) Wathi angahlengwa ngokuyisimangaliso, uJona wakwenza ayekuthunyiwe kodwa wadumala kabi uma uJehova engasababhubhisi abaseNineve ngoba besilalelile isigijimi sakhe futhi baphenduka. UJehova waphinde wamkhuza ngothando lo mprofethi owayezicabangele yena. Nakuba abanye bengase bawanokondise amaphutha kaJona, uNkulunkulu wambheka njengenceku elalelayo nethembekile.​—Luka 11:29.

Isithombe ekhasini 18

9. Yini oyifundayo esigijimini sikaJoweli esiyisiprofetho?

9 Wake wacasuka lapho abantu begxeka isigijimi sakho seBhayibheli bethi siwukubethusa ngenyoka efile? Abantu bakubo kamprofethi uJoweli, ogama lakhe lisho ukuthi “uJehova unguNkulunkulu,” babesibheka kanjalo isigijimi sakhe. Kubonakala sengathi iziprofetho zakhe wazilobela kwaJuda cishe ngo-820 B.C.E., ngezinsuku zeNkosi u-Uziya. Kubonakala sengathi uJoweli noJona bake baprofetha ngasikhathi sinye. UJoweli wakhuluma ngoswebezane lwesikhonyane olwaluyotheleka luqothule izwe. Yebo, usuku lukaNkulunkulu olwesabekayo lwase lusemnyango. Kodwa-ke uzothola ukuthi isigijimi sikaJoweli sasingakhulumi ngokubhubha kuphela. Wakusho nokuhle, wathi abathembekileyo ‘bayophunyuka.’ (Joweli 2:32) Abaphendukile bangajabulela isibusiso sikaJehova nentethelelo yakhe. Yeka indlela okusiqinisa idolo ngayo ukukhumbula ukuthi lokhu kuyingxenye yesigijimi sethu nathi! UJoweli wabikezela ukuthi amandla kaNkulunkulu asebenzayo, umoya wakhe ongcwele, wawuyothululelwa “phezu kwayo yonke inhlobo yenyama.” Uyabona yini ukuthi wena ungena kanjani kulesi siprofetho? UJoweli futhi wagcizelela okuwukuphela kwendlela yokusindiswa: ‘Wonke umuntu obiza igama likaJehova uyosinda.’​—Joweli 2:28, 32.

Isithombe ekhasini 18

10. UJehova wamsebenzisa kanjani umuntu owayesebenza emasimini?

10 Ungazwelana no-Amose uma ngezinye izikhathi usindwa ubunzima besigijimi okufanele sisimemezele, ngokuvamile kubantu abangasamukeli. U-Amose wayengeyona indodana yomprofethi, engekho naseqenjini labaprofethi; wayemane nje engumalusi wezimvu abuye asebenze emasimini ngezikhathi ezithile. Waprofetha ngesikhathi sokubusa kwenkosi yakwaJuda u-Uziya, ngasekupheleni kwekhulu lesishiyagalolunye B.C.E. Nanxa ayengumuntukazana, u-Amose (ogama lakhe lisho ukuthi “Ukuba Umthwalo; Ukuthwala Umthwalo”) wayebaphathele izigijimi ezinzima abakwaJuda, abakwa-Israyeli nezizwe ezingomakhelwane. Akukukhuthazi yini wena ukwazi ukuthi uJehova angenza umuntu ongadle ngakubaluleka akwazi ukwenza umsebenzi obaluleke kangaka?

Isithombe ekhasini 21

11. UHoseya wayezimisele ngezinga elingakanani ukwenza intando kaNkulunkulu?

11 Kwake kwenzeka yini wazibuza, ‘Yini engizimisele ukuyidela ukuze ngenze intando kaJehova?’ Cabanga ngoHoseya, owaphila cishe ngesikhathi esifanayo no-Isaya noMika futhi wakhonza njengomprofethi iminyaka engaba ngu-60. UJehova watshela uHoseya ukuba ashade noGomere, “umfazi ofebayo.” (Hoseya 1:2) Ezinganeni ezintathu uGomere azizala kamuva, kubonakala sengathi yinye kuphela okwakungekaHoseya. Kungani nje uJehova ayengathi umuntu akabekezelele ichilo lokuphinga komkakhe? UJehova wayefundisa isifundo sokwethembeka nokuthethelela. Umbuso wasenyakatho awuzange uthembeke kuNkulunkulu njengoba nje nenkosikazi ephingayo yenza kumyeni wayo. Noma kunjalo, uJehova wayesazobabonisa uthando abantu bakhe futhi azame ukubasiza baphenduke, okuyinto esijabulisa ngempela ukuyifunda.

Isithombe ekhasini 22

12. Yini oyizuzayo ngokufunda ngesibonelo sikaMika nemiphumela yokuprofetha kwakhe?

12 Awuvumi yini ukuthi izikhathi zanamuhla ezibucayi zenza kube nzima ukuba ubonise isibindi nokuncika ngokuphelele kuJehova? Uma unalezi zimfanelo uyobe ufana noMika. Njengoba aphila sikhathi sinye noHoseya no-Isaya, uMika wamemezela izigijimi ezilahla isizwe sakwaJuda nesakwa-Israyeli ngesikhathi kubusa amakhosi akwaJuda uJothamu, u-Ahazi noHezekiya, ekhulwini lesishiyagalombili B.C.E. Ukuwohloka kwesimilo okuxakile nokukhonza izithombe isidanasi, kwakonakalise u-Israyeli osenyakatho, owabhujiswa ngenkathi iSamariya linqotshwa abase-Asiriya ngo-740 B.C.E. UJuda yena wayefike alalele abuye angalaleli, athembeke abuye angathembeki. Naphezu kwezehlakalo ezesabekayo, uMika wayeduduzwa ukubona isigijimi sakhe esivela kuNkulunkulu sithi ukumnqanda uJuda ekucwileni okungokomoya nasenhlekeleleni eyayizogcina imfikele. Yeka indlela okusiduduza ngayo ukubona ukuthi abanye bayasamukela isigijimi sethu sensindiso!

SELIYAHLOMA IZULU

13, 14. (a) Isibonelo sikaZefaniya singakusiza kanjani ekukhulekeleni kwakho? (b) Ukuprofetha kukaZefaniya kwasiza ekuletheni ziphi izinguquko ezingokomoya?

13 Njengoba umbuso wezwe waseGibhithe nowase-Asiriya wawuwa, iBhabhiloni laliya lidlondlobala. Ngokushesha ukuphakama kwalo kwakuzosithinta ngokuphawulekayo isizwe sakwaJuda. Babekhona abaprofethi bakaNkulunkulu ukuze baxwayise futhi bakhuthaze abakhulekeli bakaJehova. Ake ucabange ngabanye balabo baprofethi, ukhumbule ukuthi amaKristu nawo namuhla ashumayela isigijimi esiyisixwayiso.

Ibalazwe elisekhasini 22
Isithombe ekhasini 23

14 Uma kuye kwadingeka uyeke amasiko akini ukuze wenze intando kaJehova, ungazwelana noZefaniya. Kungenzeka ukuthi wayengumzukulu weNkosi uHezekiya futhi ehlobene neNkosi uJosiya​—okumenza abe owozalo lwasebukhosini bakwaJuda. Nakuba kunjalo, uZefaniya walalela, wamemezela isigijimi esilahla abaholi abakhohlakele bakwaJuda. Igama lakhe lisho ukuthi “UJehova Uthukusile.” Wagcizelela ukuthi yisihe sikaNkulunkulu kuphela esingenza umuntu ‘asitshekelwe [noma athukuswe] ngosuku lwentukuthelo kaJehova.’ (Zefaniya 2:3) Kuyajabulisa ukuthi ukumemezela kukaZefaniya ngesibindi kwathela izithelo. Inkosi esencane uJosiya yahola ekulungiseni isimo esingokomoya, yasusa izithombe, yalungisa ithempeli, yabuyisela nokukhulekela okumsulwa. (2 AmaKhosi, izahluko 22, 23) Kumelwe ukuba uZefaniya nabaprofethi abangozakwabo (uNahume noJeremiya) baba nesandla ekusizeni noma ekwelulekeni inkosi. Ngeshwa, iningi lamaJuda lalizishaya aphendukile. Ngemva kokufa kukaJosiya empini, aziphindelela ekukhonzeni izithombe. Kungakapheli iminyaka emingaki, athunjelwa eBhabhiloni.

Isithombe ekhasini 24

15. (a) Kungani iNineve lalisifanele isigijimi esibi esasimenyezelwa uNahume? (b) Yini oyifundayo kokwenzeka eNineve?

15 Ungase ube nomuzwa wokuthi awubalulekile noma awuvelele. AmaKristu anelungelo elikhulu lokuba “yizisebenzi ezikanye noNkulunkulu,” kodwa amaningi awavelele. (1 Korinte 3:9) Ngokufanayo, kuncane kakhulu esikwaziyo ngomprofethi uNahume ngaphandle kokuthi wayevela emzaneni omncane wase-Elikoshi, cishe kwaJuda. Yize kunjalo, isigijimi sakhe sasinesisindo futhi sibalulekile. Kanjani? UNahume waprofetha ngenhloko-dolobha yoMbuso Wase-Asiriya, iNineve. Abantu bakhona babesamukele isigijimi sikaJona, kodwa ngemva kwesikhashana babuyela ezindleleni zabo zangaphambili. Amatshe aqoshiwe atholakala emanxiweni aseNineve lasendulo abonisa ukuthi ‘laliwumuzi wokuchithwa kwegazi,’ njengoba uNahume ayeshilo. (Nahume 3:1) Lawo matshe aveza indlela enesihluku iziboshwa zempi ezaziphathwa ngayo. Ngobuciko obukhulu, uNahume wabikezela ukuqothulwa kweNineve lingaphinde libe khona. Kwaba njengoba ayebikezele, njengoba kuzoba njalo ngesigijimi esisiphethe namuhla.

Isithombe ekhasini 25

16, 17. Uma kungakenzeki konke esikulindele mayelana nokuphela, singafundani endabeni kaHabakuki?

16 Eminyakeni edlule akuzange kufezeke okwakulindelwe abanye abafundi beBhayibheli mayelana nosuku lukaJehova. Abanye bangase bacasulwe ukuthi isahlulelo sikaNkulunkulu sibonakala sephuza. Wena uzizwa kanjani? UHabakuki wayekhathazeke kufanele, wabuza: “O Jehova, kuyoze kube nini ngikhalela usizo, kodwa wena ungezwa? . . . Kungani phambi kwami kukhona ukuphanga nobudlova?”​—Habakuki 1:2, 3.

17 UHabakuki waprofetha phakathi nenkathi enezinkinga emlandweni wakwaJuda, ngemva kokubusa kwenkosi enhle uJosiya kodwa ngaphambi kokubhujiswa kweJerusalema ngo-607 B.C.E. Ukungalungi nobudlova kwakubhokile. UHabakuki waxwayisa ngokuthi ukuchema neGibhithe kwakungeke kulisindise elakwaJuda kwabaseBhabhiloni ababenxanele igazi. Wabhala ngobugagu, ebaduduza ngokuthi “olungileyo, uyoqhubeka ephila ngokwethembeka kwakhe.” (Habakuki 2:4) Kumelwe ukuba lawo mazwi abaluleke ngempela kithi ngoba umphostoli uPawulu wawacaphuna ezincwadini ezintathu zemiBhalo yamaKristu yesiGreki. (Roma 1:17; Galathiya 3:11; Hebheru 10:38) Ngaphezu kwalokho, ngoHabakuki, uJehova usinika lesi siqinisekiso: “Umbono usengowesikhathi esimisiwe . . . Ngeke wephuze.”​—Habakuki 2:3.

Isithombe ekhasini 25

18. Kungani uJehova athi u-Obadiya akaprofethe ngo-Edomi?

18 Umprofethi u-Obadiya uphawuleka ngokuthi wabhala incwadi emfushane kunazo zonke emiBhalweni yesiHebheru​—amavesi angu-21 nje kuphela. Esikwaziyo ngaye ukuthi waprofetha ngo-Edomi. Abakwa-Edomi babezalwa umfowabo kaJakobe, okwabenza baba ‘abafowabo’ bama-Israyeli. (Duteronomi 23:7) Kodwa abakwa-Edomi babebaphathe kabi abantu bakaNkulunkulu, ungeke usho ukuthi bayazalana. Ngo-607 B.C.E., cishe ngesikhathi u-Obadiya abhala ngaso incwadi yakhe, bavimba izindlela banikela amaJuda abalekayo ezitheni zawo zaseBhabhiloni. UJehova wabikezela ukucoboshiswa kuka-Edomi, ngempela kwaba njalo. NjengoNahume, kuncane kakhulu esikwaziyo ngo-Obadiya, kodwa yeka indlela okukhuthaza ngayo ukwazi ukuthi uNkulunkulu angasebenzisa abantu ababonakala bedelelekile babe izithunywa zakhe!​—1 Korinte 1:26-29.

SIYASHUKUMISA, SIYADUDUZA, SIYAXWAYISA

Isithombe ekhasini 26

19. UHagayi wabasiza kanjani abantu bakaNkulunkulu ukuba bathole amandla amasha?

19 UHagayi ungowokuqala kubaprofethi abathathu abaprofetha ngemva kokubuya kwensali ethembekile ekuthunjweni eBhabhiloni ngo-537 B.C.E. Kungenzeka ukuthi uHagayi wayeseqenjini elabuya kuqala. Elekelelwa uMbusi uZerubhabhele nomPristi Ophakeme uJoshuwa kanye nomprofethi uZakariya, uHagayi wazama ukushukumisa amaJuda ukuba anqobe ukuphikiswa okuvela ngaphandle kanye nokwawo ukunganaki okwakubangelwa ukuthanda izinto ezibonakalayo. Kwakudingeka afeze ayekubuyele: ukwakha kabusha ithempeli likaJehova. Izigijimi ezine zikaHagayi ezingagudl’ iguma, aziprofetha ngo-520 B.C.E., zagcizelela igama likaJehova nobukhosi bakhe. Njengoba ufunda le ncwadi, uzothola inkulumo ethi “uJehova wamabutho” izikhathi ezingu-14. Izigijimi zikaHagayi ezinamandla zafaka abantu ugqozi lokuqhubeka nomsebenzi wokwakha kabusha ithempeli. Ingabe nawe awuzizwa uthola amandla amasha ngokwazi ukuthi uJehova unamandla angapheli njengoMbusi Wendawo Yonke futhi ungumkhuzi wenqwaba yamabutho ezidalwa zomoya?​—Isaya 1:24; Jeremiya 32:17, 18.

Isithombe ekhasini 27

20. Yisiphi isimo sengqondo esasivamile okwadingeka uZakariya alwe naso?

20 Ngezinye izikhathi ungase udikibaliswe ukungabi nantshiseko kwabanye abaye bakhonza uNkulunkulu. Uma kunjalo ungazwelana nomprofethi uZakariya. Njengozakwabo uHagayi, wabhekana nenselele yokugqugquzela abanye abakhulekeli ukuba baphikelele emsebenzini wokuqeda ithempeli. UZakariya wasebenza kanzima eqinisa abantu ukuze benze lowo msebenzi omkhulukazi. Naphezu kwesimo sengqondo sokuzitika sabantu ayephila nabo, walwela ukuqinisa ukholo lwabo nezenzo ezihambisana nalo. Waphumelela. UZakariya waloba iziprofetho eziningi ngoKristu. Nathi kungasiqinisa ukwazi ukuthi “uJehova wamabutho” ngeke abalibale abantu abafuna umusa wakhe.​—Zakariya 1:3.

SIBIKEZELA UKUZA KUKAMESIYA

Picture on page 27

21. (a) Kungani sasidingeka kakhulu isigijimi sikaMalaki? (b) Incwadi kaMalaki iphetha imiBhalo yesiHebheru ngasiphi isiqinisekiso?

21 Umprofethi wokugcina kwabangu-12, uMalaki, waphila ngokuvumelana negama lakhe elisho ukuthi “iSithunywa Sami.” Kuncane esikwaziyo ngalo mprofethi owaphila maphakathi nekhulu lesihlanu B.C.E. Kodwa esiprofethweni sakhe siyathola ukuthi wayengumkhulumeli kaNkulunkulu ongesabi, owakhuza abantu baKhe ngenxa yezono nokuzenzisa kwabo. Izimo ezachazwa uMalaki zithi azifane nalezo ezachazwa uNehemiya, cishe owaphila sikhathi sinye noMalaki. Kungani sasidingeka kakhulu kangaka isigijimi sikaMalaki? Intshiseko nogqozi olwalufakwe abaprofethi oZakariya noHagayi emashumini eminyaka ngaphambili yase idambile. Isimo samaJuda esingokomoya sasisibi kakhulu. Ngesibindi, uMalaki wasola abapristi abazikhukhumezayo nabazenzisayo futhi wagxeka abantu ngokukhulekela kokugcina icala nemihlatshelo ababeyenza. Nakuba kunjalo, njengoba iZwi likaNkulunkulu lisiqinisekisa ngekusasa eliqhakazile, noMalaki wabikezela ngokuza kukamanduleli kaMesiya, uJohane uMbhapathizi, futhi kamuva ngokuza kukaKristu uqobo. Isigijimi sikaMalaki siphetha imiBhalo yesiHebheru ngamazwi amnandi, sisithembisa ukuthi “ilanga lokulunga liyophumela” labo abesaba igama likaNkulunkulu.​—Malaki 4:2, 5, 6.

22. Yini oyiphawulile ngezibonelo nezigijimi zabaprofethi abangu-12?

22 Ungabona ukuthi abantu abaloba izincwadi zokugcina ezingu-12 zemiBhalo yesiHebheru babenokholo nokuqiniseka. (Hebheru 11:32; 12:1) Izibonelo nezigijimi zabo zingasifundisa izifundo ezibalulekile njengoba silubheke ngamnyama “usuku lukaJehova.” (2 Petru 3:10) Manje awucabange ngendlela lezi zigijimi eziyiziprofetho ezilithinta ngayo ikusasa lakho laphakade!

a Qhathanisa lokhu neshadi lezenzakalo elisemakhasini 20 no-21. Ngokwesibonelo, kulona uzobona ukuthi bobabili uMika noHoseya baprofetha ngesikhathi u-Isaya engumprofethi kaNkulunkulu eJerusalema.

UZUZENI?

  • Yini oyiphawulile ngendlela abaprofethi abangu-12 abalandelana ngayo eBhayibhelini?

  • Uzuzani kokwenzeka kubaprofethi abafana noJona no-Amose?​—Hebheru 11:32, 33, 39, 40.

  • UHoseya wayezimisele kangakanani ukwenza intando kaJehova?​—Mathewu 16:24.

AMAPHUZU ONGAWASEBENZISA

  • Njengoba sibonile endabeni kaZefaniya, izinceku zikaNkulunkulu zingaba naliphi ithonya kwabanye?

  • Kungani isigijimi sikaHabakuki sisebenza ngokukhethekile namuhla?​—2 Petru 3:12.

  • Ubumnene bukaJehova kubantu abaphansi buboniswe kanjani endabeni yabanye abaprofethi?​—IHubo 113:1, 6, 7.

    Zulu Publications (1975-2026)
    Phuma
    Ngena
    • IsiZulu
    • Thumela
    • Okukhethayo
    • Copyright © 2026 Watch Tower Bible and Tract Society of Pennsylvania
    • Imibandela Yokusebenzisa Le Webusayithi
    • Imithetho Yokugcinwa Kwemininingwane Eyimfihlo
    • Amasethingi Okugcinwa Kwemininingwane Eyimfihlo
    • JW.ORG
    • Ngena
    Thumela